简谱网
>
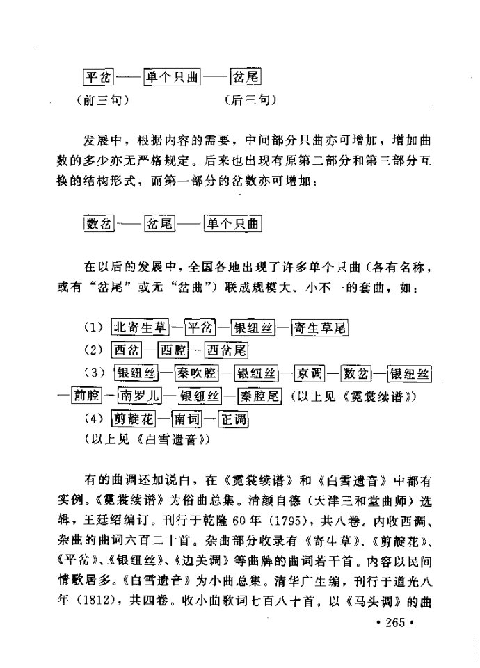
歌谱
> 读谱歌唱艺术 唱歌的技巧与方法241 288
读谱歌唱艺术 唱歌的技巧与方法241 288
演唱:
读谱歌
相关歌谱
[歌谱]
读谱歌唱艺术 唱歌的技巧与方法241 288
读谱歌 (48P 690x975 )
[歌谱]
读谱歌唱艺术 唱歌的技巧与方法121 160
读谱歌 (40P 690x1021 )
[歌谱]
读谱歌唱艺术 唱歌的技巧与方法目录1 40
读谱歌 (48P 690x996 )
[歌谱]
读谱歌唱艺术 唱歌的技巧与方法161 200
读谱歌 (39P 690x993 )
[歌谱]
读谱歌唱艺术 唱歌的技巧与方法201 240
读谱歌 (40P 690x981 )
[歌谱]
读谱歌唱艺术 唱歌的技巧与方法41 80
读谱歌 (40P 690x1020 )
[歌谱]
读谱歌唱艺术 唱歌的技巧与方法81 120
读谱歌 (40P 690x964 )
[歌谱]
三弦演奏教程 技巧与练习241 280
(36P 690x933 )
[歌谱]
歌唱我们的艺术团
(1P 832x1063 )
[歌谱]
作曲技巧浅谈241 260
(20P 476x690 )
[歌谱]
歌唱我们的艺术团
(1P 832x1063 词曲:聂思聪 董嘉樾)
[钢琴谱]
自己总结的转调方法
不得不爱 (1P 630x921 )
[歌谱]
美声方法歌
(1P 558x805 )
[歌谱]
独唱歌曲200首 241 256
(16P 640x949 )
[葫芦丝谱]
欢乐的泼水节 葫芦丝技巧谱
李春华 (2P 792x1121 )
[萨克斯谱]
萨克斯练习曲合集 3 12 不同吹奏方法的三连音练习
(2P 837x1193 词曲:甘贝罗)
赞助商链接