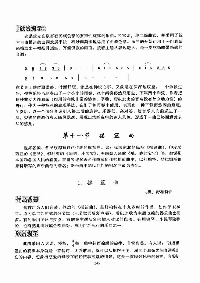
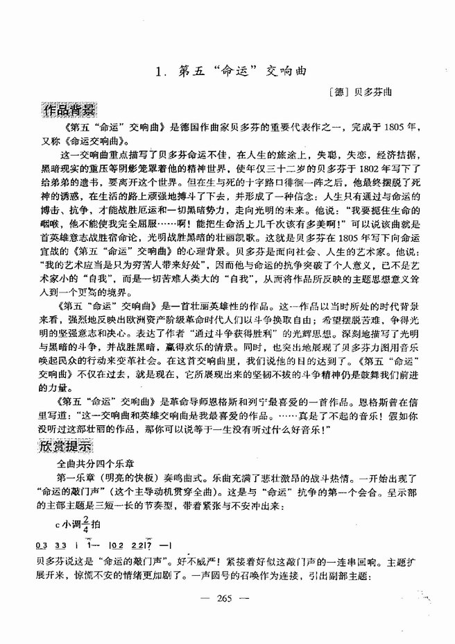
简谱网
> > 音乐基础教程 241
音乐基础教程 241
相关歌谱
[]
音乐基础教程 目录 前言 1 60
(70P 627x928 )
[]
新音乐基础理论教程 241 273
(33P 656x927 )
[歌谱]
和声学基础教程 241 269附
(33P 477x690 )
[]
古筝基础教程三十三课目录241 29 6
(56P 655x928 )
[]
基本乐理视唱练耳基础教程241 300
(60P 656x928 )
[笛子谱]
笛子基础教程 二
(8P 642x390 )
[歌谱]
笙基础教程21 40
(19P 509x690 )
[歌谱]
笙基础教程41 60
(20P 515x690 )
[歌谱]
笙基础教程61 80
(20P 509x690 )
[歌谱]
笙基础教程81 100
(20P 493x690 )
[歌谱]
笙基础教程101 120
(20P 503x690 )
[歌谱]
笙基础教程121 140
(20P 496x690 )
[歌谱]
笙基础教程141 160
(20P 506x690 )
[歌谱]
笙基础教程161 180
(20P 509x690 )
[歌谱]
笙基础教程181 191
(11P 522x690 )
[钢琴谱]
樱花 钢琴基础教程1
(2P 630x847 )
赞助商链接